| 沅江市信访局政府信息主动公开事项目录 |
| 公开主体:沅江市信访局 |
| 序号 |
事项名称 |
公开内容 |
公开依据 |
条款内容 |
公开渠道 |
公开时限 |
公开责任 |
公开链接 |
| 1 |
机构信息 |
依据三定方案确定的沅江市信访局法定职能以及机关名称、办公地址、办公时间、联系方式、负责人姓名等;内设机构的名称及机关职能等。 |
《中华人民共和国政府信息公开条例》(国务院令第711号) |
《中华人民共和国政府信息公开条例》(国务院令第711号)第二十条:行政机关应当依照本条例第十九条的规定,主动公开本行政机关的下列政府信息:(二)机关职能、机构设置、办公地址、办公时间、联系方式、负责人姓名。 |
政府网站 |
自该政府信息形成或者变更之日起20个工作日内。 |
办公室 |
http://www.yuanjiang.gov.cn/21126/23237/39065/content_1634017.html |
| 2 |
人事信息 |
沅江市信访局办公室主要领导及分管领导姓名、职务、工作分工等 |
《中华人民共和国政府信息公开条例》(国务院令第711号) |
《中华人民共和国政府信息公开条例》(国务院令第711号)第二十条:行政机关应当依照本条例第十九条的规定,主动公开本行政机关的下列政府信息:(二)机关职能、机构设置、办公地址、办公时间、联系方式、负责人姓名。 |
政府网站 |
自该政府信息形成或者变更之日起20个工作日内。 |
办公室 |
http://www.yuanjiang.gov.cn/21502/37151/37158/index.htm |
| 3 |
规划信息 |
沅江市信访局年度性工作规划计划和成果总结。 |
《中华人民共和国政府信息公开条例》(国务院令第711号) |
《中华人民共和国政府信息公开条例》(国务院令第711号)第二十条:行政机关应当依照本条例第十九条的规定,主动公开本行政机关的下列政府信息:(三)国民经济和社会发展规划、专项规划、区域规划及相关政策。 |
政府网站 |
自该政府信息形成或者变更之日起20个工作日内。 |
办公室 |
http://www.yuanjiang.gov.cn/21502/35753/35887/index.htm |
| 4 |
财政信息 |
根据预算和决算编制工作进展,财政预决算信息公开内容包括收入预决算、支出预决算、财政拨款支出预决算和政府性基金预决算收支。对部门预决算中涉及国家秘密、商业秘密、个人隐私的信息,依法不予公开;对部分内容涉及国家秘密、商业秘密、个人隐私的区分处理,将不涉密内容公开。公开职责、机构设置、数据增减变化的情况说明,并对专业性较强的名词进行解释。公开“三公”经费财政拨款预算总额和分项数额,对增减变化的原因进行说明。上一年度部门整体支出绩效自评报告。 |
《中华人民共和国预算法》
《中华人民共和国政府信息公开条例》(国务院令第711号)
《中共中央办公厅和国务院办公厅印发<关于进一步推进预算公开工作的意见>的通知》(中办发〔2016〕13号)
《中共中央国务院关于全面实施预算绩效管理的意见》(中发〔2018〕34号)
《财政部关于深入推进地方预决算公开工作的通知》(财预〔2014〕36号)
《财政部关于推进部门所属单位预算公开工作的指导意见》( 财预〔2021〕29号)
《湖南省财政厅关于进一步做好市县预决算公开工作的通知》(湘财预〔2018〕35号) |
《中华人民共和国预算法》 第十四条:经本级人民代表大会或者本级人民代表大会常务委员会批准的预算、预算调整、决算、预算执行情况的报告及报表,应当在批准后二十日内由本级政府财政部门向社会公开。经本级政府财政部门批复的部门预算、决算及报表,应当在批复后二十日内由各部门向社会公开。
《中华人民共和国政府信息公开条例》(国务院令第711号)第二十条:行政机关应当依照本条例第十九条的规定,主动公开本行政机关的下列政府信息:(七)财政预算、决算信息。
《中共中央办公厅和国务院办公厅印发<关于进一步推进预算公开工作的意见>的通知》(中办发〔2016〕13号)全文。
《中共中央国务院关于全面实施预算绩效管理的意见》(中发〔2018〕34号):各级财政部门要推进绩效信息公开,重要绩效目标、绩效评价结果要与预决算草案同步报送同级人大、同步向社会主动公开。
《财政部关于深入推进地方预决算公开工作的通知》(财预〔2014〕36号)全文。
《财政部关于推进部门所属单位预算公开工作的指导意见》( 财预〔2021〕29号):各部门所属预算单位要主动向社会公开部门批复的单位预决算,涉及国家秘密的除外。
《湖南省财政厅关于进一步做好市县预决算公开工作的通知》(湘财预〔2018〕35号)全文。 |
政府网站 |
批准(批复)后20个工作日内。 |
办公室(财务) |
http://www.yuanjiang.gov.cn/21502/37151/37159/index.htm |
| 5 |
政府采购信息 |
沅江市集中采购项目的目录、标准。沅江市信访局集中采购项目的实施情况,包括采购项目公告、采购文件、采购项目预算金额、采购结果、采购合同等信息。 |
《中华人民共和国政府采购法》
《中华人民共和国预算法》
《中华人民共和国政府信息公开条例》(国务院令第711号)
《国务院办公厅关于推进公共资源配置领域政府信息公开的意见》(国办发〔2017〕97号) |
《中华人民共和国政府采购法》第六十三条:采用本法规定的采购方式的,采购人在采购活动完成后,应当将采购结果予以公布。
《中华人民共和国预算法》第十四条:各级政府、各部门、各单位应当将政府采购的情况及时向社会公开。
《中华人民共和国政府信息公开条例》(国务院令第711号)第二十条:行政机关应当依照本条例第十九条的规定,主动公开本行政机关的下列政府信息:(九)政府集中采购项目的目录、标准及实施情况。
《国务院办公厅关于推进公共资源配置领域政府信息公开的意见》(国办发〔2017〕97号):政府采购领域。主要公开采购项目公告、采购文件、采购项目预算金额、采购结果、采购合同等采购项目信息,财政部门作出的投诉和监督检查等处理决定、对集中采购机构的考核结果,违法失信行为记录等监督处罚信息。 |
政府网站 |
自该政府信息形成或者变更之日起20个工作日内。 |
办公室(财务) |
http://www.yuanjiang.gov.cn/21132/21143/index.htm |
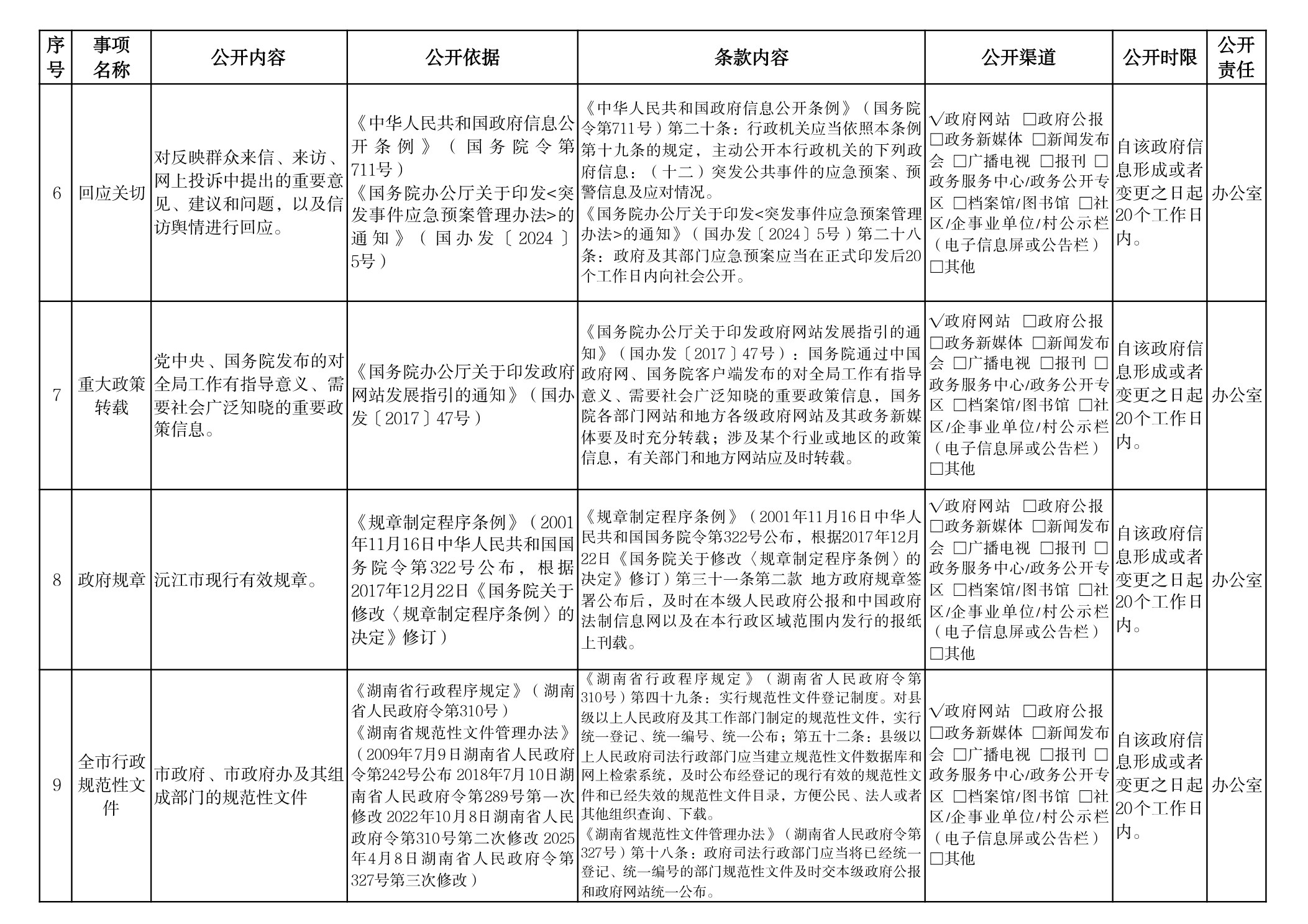
| 6 |
回应关切 |
对反映群众来信、来访、网上投诉中提出的重要意见、建议和问题,以及信访舆情进行回应。 |
《中华人民共和国政府信息公开条例》(国务院令第711号)
《国务院办公厅关于印发<突发事件应急预案管理办法>的通知》(国办发〔2024〕5号) |
《中华人民共和国政府信息公开条例》(国务院令第711号)第二十条:行政机关应当依照本条例第十九条的规定,主动公开本行政机关的下列政府信息:(十二)突发公共事件的应急预案、预警信息及应对情况。
《国务院办公厅关于印发<突发事件应急预案管理办法>的通知》(国办发〔2024〕5号)第二十八条:政府及其部门应急预案应当在正式印发后20个工作日内向社会公开。 |
政府网站 |
自该政府信息形成或者变更之日起20个工作日内。 |
办公室 |
http://www.yuanjiang.gov.cn/22321/40903/index.htm |
| 7 |
重大政策转载 |
党中央、国务院发布的对全局工作有指导意义、需要社会广泛知晓的重要政策信息。 |
《国务院办公厅关于印发政府网站发展指引的通知》(国办发〔2017〕47号) |
《国务院办公厅关于印发政府网站发展指引的通知》(国办发〔2017〕47号):国务院通过中国政府网、国务院客户端发布的对全局工作有指导意义、需要社会广泛知晓的重要政策信息,国务院各部门网站和地方各级政府网站及其政务新媒体要及时充分转载;涉及某个行业或地区的政策信息,有关部门和地方网站应及时转载。 |
政府网站 |
自该政府信息形成或者变更之日起20个工作日内。 |
办公室 |
http://www.yuanjiang.gov.cn/21502/37151/37156/index.htm |
| 8 |
政府规章 |
沅江市现行有效规章。 |
《规章制定程序条例》(2001年11月16日中华人民共和国国务院令第322号公布,根据2017年12月22日《国务院关于修改〈规章制定程序条例〉的决定》修订)
|
《规章制定程序条例》(2001年11月16日中华人民共和国国务院令第322号公布,根据2017年12月22日《国务院关于修改〈规章制定程序条例〉的决定》修订)第三十一条第二款 地方政府规章签署公布后,及时在本级人民政府公报和中国政府法制信息网以及在本行政区域范围内发行的报纸上刊载。
|
政府网站 |
自该政府信息形成或者变更之日起20个工作日内。 |
办公室 |
http://www.yuanjiang.gov.cn/21132/21140/index.htm |
| 9 |
全市行政规范性文件 |
市政府、市政府办及其组成部门的规范性文件 |
《湖南省行政程序规定》(湖南省人民政府令第310号)
《湖南省规范性文件管理办法》(2009年7月9日湖南省人民政府令第242号公布 2018年7月10日湖南省人民政府令第289号第一次修改 2022年10月8日湖南省人民政府令第310号第二次修改 2025年4月8日湖南省人民政府令第327号第三次修改)
|
《湖南省行政程序规定》(湖南省人民政府令第310号)第四十九条:实行规范性文件登记制度。对县级以上人民政府及其工作部门制定的规范性文件,实行统一登记、统一编号、统一公布;第五十二条:县级以上人民政府司法行政部门应当建立规范性文件数据库和网上检索系统,及时公布经登记的现行有效的规范性文件和已经失效的规范性文件目录,方便公民、法人或者其他组织查询、下载。
《湖南省规范性文件管理办法》(湖南省人民政府令第327号)第十八条:政府司法行政部门应当将已经统一登记、统一编号的部门规范性文件及时交本级政府公报和政府网站统一公布。
|
政府网站 |
自该政府信息形成或者变更之日起20个工作日内。 |
办公室 |
http://www.yuanjiang.gov.cn/21140/21154/index.htm |
| 10 |
政府信息公开指南 |
沅江市信访局政府信息的分类、编排体系、获取方式和政府信息公开工作机构的名称、办公地址、办公时间、联系电话、传真号码、互联网联系方式等内容。 |
《中华人民共和国政府信息公开条例》(国务院令第711号) |
《中华人民共和国政府信息公开条例》(国务院令第711号)第十二条:行政机关编制、公布的政府信息公开指南和政府信息公开目录应当及时更新。 |
政府网站 |
自该政府信息形成或者变更之日起20个工作日内。 |
办公室 |
http://www.yuanjiang.gov.cn/21502/37151/37160/index.htm |
| 11 |
政府信息依申请公开程序 |
沅江市信访局依申请公开服务的受理、审查、处理、答复程序。 |
《中华人民共和国政府信息公开条例》(国务院令第711号)
《国务院办公厅关于做好政府信息依申请公开工作的意见》(国办发〔2010〕5号) |
《中华人民共和国政府信息公开条例》(国务院令第711号)第二十八条:本条例第二十七条规定的行政机关应当建立完善政府信息公开申请渠道,为申请人依法申请获取政府信息提供便利。
《国务院办公厅关于做好政府信息依申请公开工作的意见》(国办发〔2010〕5号)全文。 |
政府网站 |
自该政府信息形成或者变更之日起20个工作日内。 |
办公室 |
http://www.yuanjiang.gov.cn/webapp/yuanjiang/ysqgk/index.jsp |
| 12 |
政府信息公开工作年度报告 |
沅江市信访局政府信息公开工作总体情况,行政机关主动公开政府信息情况,行政机关收到和处理政府信息公开申请情况,因政府信息公开工作被申请行政复议、提起行政诉讼情况,政府信息公开工作存在的主要问题及改进情况,以及其他需要报告的事项。 |
《国务院办公厅政府信息与政务公开办公室关于印发<中华人民共和国政府信息公开工作年度报告格式>的通知》(国办公开办函〔2021〕30号) |
《国务院办公厅政府信息与政务公开办公室关于印发<中华人民共和国政府信息公开工作年度报告格式>的通知》(国办公开办函〔2021〕30号):县级以上地方人民政府办公厅(室),向社会公布本政府机关(指以政府以及政府办公厅(室)的名义开展政府信息公开工作情况)的年度报告。县级以上地方人民政府的政府信息公开工作主管部门,应当通过本级政府门户网站的“政府信息公开”专栏,集中向社会公布本级政府部门和下级政府的年度报告。在集中公布的基础上,各行政机关可自行通过网站或其他适当方式,向社会公布本机关年度报告。 |
政府网站 |
每年1月31日前发布。 |
办公室 |
http://www.yuanjiang.gov.cn/21502/37151/37161/42851/index.htm |
|
|
|
|
|
|
|
|
|