当前位置:
首页
>
专题专栏
>
行政执法公示
>
市市场监督管理局
>
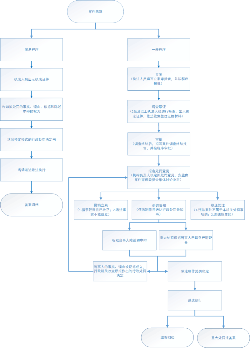
行政执法程序(流程图)
流程图
发布时间:2020-08-25 09:31
信息来源:原创
作者:
浏览量:
扫一扫在手机打开当前页
【打印本页】
【关闭窗口】