欢迎来到沅江市财政局!
加入收藏
|
返回主站
财政局
网站首页
通知公告
工作动态
政策法规
财税工作
预算公开
文明单位建设
当前位置:
首页
>
沅江市财政局
>
预算公开
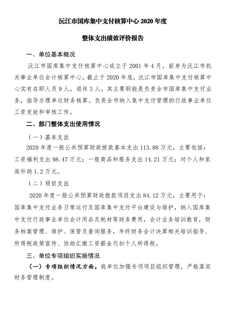
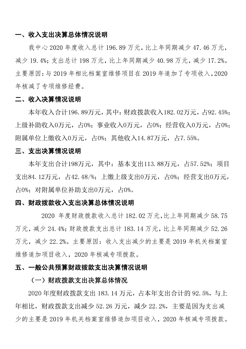
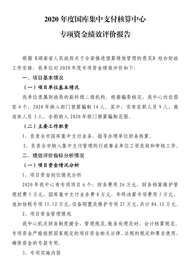
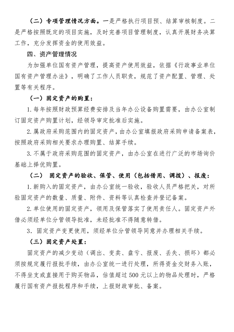
2020年度沅江市国库集中支付核算中心部门决算公开
来源:
沅江市财政局
作者:
国库集中支付核算中心
日期:
2021-07-30 17:01
【 字号:
大
中
小
】
打印
关闭本页
相关阅读